Открыто движение на путепроводе по основному ходу Варшавского шоссе - Московская перспектива
Открыто движение на путепроводе по основному ходу Варшавского шоссе

Открыто движение на путепроводе по основному ходу Варшавского шоссе

Открыто движение на путепроводе по основному ходу Варшавского шоссе
Открыто движение на путепроводе по основному ходу Варшавского шоссе mos.ru
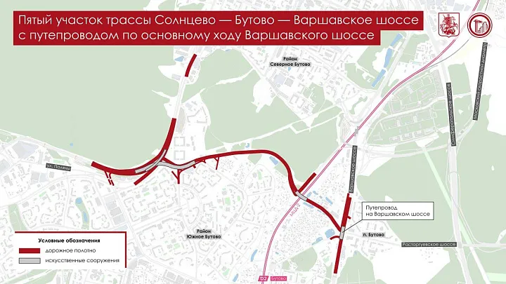
На Варшавском шоссе запустили движение по новому путепроводу, построенному в составе финального участка трассы Солнцево Бутово Варшавское шоссе. Об этом сообщил мэр столицы Сергей Собянин.

Как отметил мэр Москвы, работы шли в сложных и стесненных условиях на одной из самых загруженных магистралей города. Путепровод имеет по три полосы движения в каждом направлении и позволяет продолжить реконструкцию Варшавского шоссе в районе пересечения со строящейся трассой.

Новое сооружение увеличивает пропускную способность вылетной магистрали за счет ликвидации светофорного перекрестка по основному ходу и исключения пересечения транспортных потоков. Также обеспечены удобные съезды и заезды на Варшавское шоссе с Расторгуевского шоссе и Большой Бутовской улицы.

Завершить строительство финального участка магистрали Солнцево Бутово Варшавское шоссе планируют в 2026 году. В рамках проекта построят и реконструируют 14,3 километра дорог, включая тоннель, два путепровода и эстакаду съезд, а также обустроят девять внеуличных пешеходных переходов. Магистраль соединят с Московским скоростным диаметром, что создаст альтернативный маршрут и улучшит транспортную связность юга города.

Теги: #